
Vous avez été nombreux à nous demander un article sur les frères Ceirano qui sont qualifiés de pionniers, que nous préférons qualifier d’entrepreneurs. Il faut reconnaître que leurs actions furent, à la fois, complexes et déterminantes. Nous remercions les passionnés britanniques et allemands qui nous ont communiqué leurs documents sur ces marques italiennes, fruits du travail et de l’implication des frères Ceirano. ABSOLUTELY CARS vous invite à redécouvrir les marques du début du XXe siècle dénommées Welleyes, Fratelli Ceirano, STAR, Junior, OTAV, SCAT, Ceirano Fabbrica Automobili, Aurea, Itala, SPA et FLAG.
Les frères Ceirano : de Welleyes à FIAT
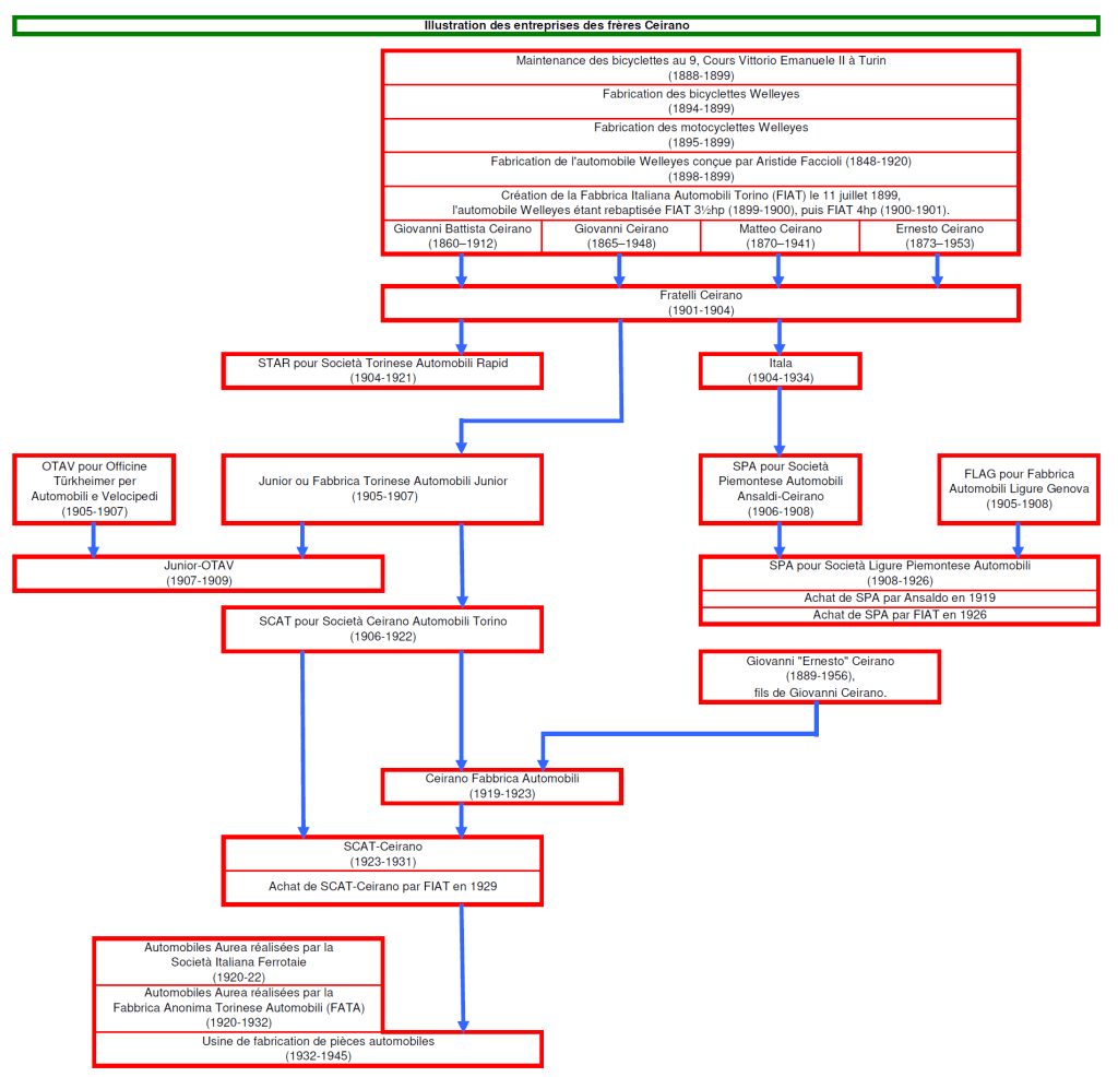
Il s’agit de l’histoire de quatre frères, Giovanni Battista Ceirano (1860–1912), Giovanni Ceirano (1865–1948), Matteo Ceirano (1870–1941) et Ernesto Ceirano (1873–1953). Avoir avoir travaillé avec leur père dans l’horlogerie et effectuer un parcours initiatique, ils louèrent un atelier situé au rez-de-chaussée d’un immeuble situé au 9, Corso Vittorio Emanuele II à Turin, appartenant au marchand Giuseppe Lancia. Ils débutèrent leurs activités en 1888, en réparant des bicyclettes. En 1894, ils se reconvertirent en constructeur de bicyclettes dénommées Welleyes, pour donner une connotation commerciale britannique car les bicyclettes réalisées au Royaume-Uni bénéficiaient d’une belle image de marque. En 1895, débuta la production des motocyclettes. Bien entendu, pour assurer la promotion, les frères Ceirano s’engagèrent dans toutes les compétitions qui s’offraient dans le Piémont. Vincenzo Lancia (1881-1937) supplia son père, Giuseppe Lancia, pour qu’il devînt l’apprenti de Giovanni Battista Ceirano. En 1898, l’atelier fabriqua une voiture conçue par Aristide Faccioli (1848-1920), ingénieur de l’Ecole Polytechnique de Turin. Equipée d’un bicylindre implanté à l’arrière, muni de soupapes d’admission et d’échappement automatiques, refroidi par eau, accouplé à une boîte à vitesses 2 rapports, cette nouveauté fit sensation. Giovanni Agnelli (1866-1945) fut très intéressé. Le 1er juillet 1899 à Turin, Giovanni Battista Ceirano, Cesare Goria Gatti et Emanuele di Bricherasio signèrent un compromis d’intérêts pour créer la future Fabbrica Italiana Automobili Torino (FIAT) avec cession des brevets. Le 11 juillet 1899, la société naquit avec 30 actionnaires parmi lesquels figuraient Giovanni Battista Ceirano, Aristide Faccioli, Felice Nazzaro et Vincenzo Lancia. La présidence fut confiée à Lodovico Scarfiotti, reprise en 1902 par Giovanni Agnelli. La production déménagea dans la nouvelle usine du Corso Dante Alighieri en 1900. La Welleyes fut améliorée, devint la FIAT 3½hp, puis la FIAT 4hp. Renonçant à son poste de directeur commercial, épris de liberté, Giovanni Battista Ceirano fonda avec ses 3 frères en 1901, la société « Fratelli Ceirano ».



Giovanni Battista Ceirano : de Fratelli Ceirano à STAR

Musée de l’automobile de Turin
Giovanni Battista Ceirano avait une parfaite connaissance des difficultés à surmonter : absence de mines de charbon et de fer sur le sol italien, absence de colonie, matières premières onéreuses, concurrence abondante en Italie et à l’étranger, clientèle restreinte constituée par les riches marchands et la noblesse, productivité faible (une automobile par salarié et par an). Il ne pouvait compter que sur le capital humain et l’innovation. Le moteur passait à l’avant et la boîte à vitesses conçue et fabriquée, offrait 4 rapports pour mieux franchir les cols. La Ceirano 5hp, produite entre 1901 et 1903, était équipée d’un monocylindre de 639cm³ muni de soupapes latérales et développant 5ch à 800tr/mn, permettant une vitesse maximale de 40km/h, son empattement étant de 2,1m. La monocylindre Ceirano 6/8hp fut fabriquée en 1902 ; la Ceirano 16hp munie d’un 4 cylindres de 4562cm³, en 1902 ; la monocylindre Ceirano 3½hp, la bicylindre Ceirano 14/16hp et la 4 cylindres Ceirano 16/20hp, entre 1903 et 1904. Forts de l’expérience et de l’autonomie acquises, les trois frères les plus âgés se séparèrent pour fonder de nouvelles sociétés. Ernesto Ceirano, timide et réservé, préférait offrir ses services auprès de ses frères, par son travail, ses conseils, sa participation aux courses en tant que pilote.
Giovanni Battista Ceirano fonda STAR (pour Società Torinese Automobili Rapid) en 1904, communément dénommée aujourd’hui « Rapid ». Grâce aux moyens colossaux mis à disposition par des investisseurs, une ancienne aciérie Bianchi implantée à Barriera Nizza, un quartier de Turin, fut acquise. La zone de production représenta 50000m² et 500 ouvriers furent embauchés. Le 9, Corso Vittorio Emanuele II à Turin devint une succursale équipée d’un atelier de réparation. Deux autres succursales furent créées : au 9, via Porta Tenaglia à Milan, au 24 via Legnano, toujours à Milan. Les Ceirano 16hp et 16/20hp devinrent des STAR 16/20hp dénommée STAR 16/24hp entre 1906 et 1907. Furent ajoutées les 4 cylindres STAR 12/14hp (produite jusqu’en 1906), STAR 28/40hp et STAR 50/70hp d’une cylindrée de 9852cm³. Le succès commercial fut tel qu’une deuxième usine fut ouverte en 1905, dans la zone Barriera San Paolo, toujours à Turin, avec 150 ouvriers. Mais cette réussite ne fut qu’éphémère. Usé et fatigué, en décembre 1906, Giovanni Battista Ceirano prit sa retraite ; il s’éteignit le 24 septembre 1912 à l’âge de 51 ans. La panique bancaire américaine de 1907 et à la crise bosniaque de 1908 générèrent des répercussions économiques. L’usine de Barriera San Paolo ferma et l’effectif de l’usine de Barriera Nizza fut ramené à 250 ouvriers. STAR attendit l’épuisement des stocks. En 1910, la STAR 50/70hp fut retirée du marché et la STAR 9/12hp munie d’un 4 cylindres de 1470cm³ fut lancée, la cylindrée maximale alors proposée étant de 3054cm³. L’effectif remonta progressivement à 1000 personnes. La production totale entre 1904 et 1914 fut de 3100 automobiles. Le 23 mai 1915, l’Italie entra en guerre aux côtés de la Triple-Entente. Impliquée dans l’effort de guerre, l’usine de Barriera Nizza produisit quotidiennement 4000 obus d’artillerie ainsi que des pièces de rechange pour mitrailleuses, canons et moteurs d’avions. Les revenus des ménages s’effondrèrent et demeurèrent jusqu’en 1923 en deçà de ceux d’avant guerre. Les troubles sociaux et l’état de violence constant qui sévirent dans le nord de l’Italie pendant le Biennio rosso, ainsi que le manque de trésorerie dû au non paiement des fournitures militaires, engendra la fermeture de STAR. L’unique et dernière automobile fabriquée à 600 exemplaires entre 1915 et 1916, puis entre 1919 et 1921, fut la STAR 10/12hp dénommée également STAR Tipo 10 Unico. Son 4 cylindres de 1592cm³ était accouplé à une boîte à vitesses 3 rapports, l’éclairage et le démarreur électriques étant montés à partir de 1916.



Giovanni Ceirano : de Junior à SCAT
Giovanni Ceirano fonda Junior (ou Fabbrica Torinese Automobili Junior) en 1905. L’atelier, situé au 56, Corso Massimo d’Azeglio à Turin, employa une cinquantaine de personnes. La production débuta avec une bicylindre et une 4 cylindres. En 1906, uniquement la 4 cylindres Junior 18/24hp fut produite. Entre 1907 et 1909, furent fabriquées des 4 cylindres à la cylindrée généreuse comprise entre 3922cm³ et 7964cm³. Cette dernière caractéristique ne coïncidait pas avec la dénomination de la marque qui disparut en 1909. La production totale ne dépassa pas les 500 unités. Entre temps, en 1907, l’entreprise fusionna avec la branche automobile OTAV.

De son côté, Max Türkheimer (1860-1936) fabriqua à Milan des bicyclettes dès 1888, des motocyclettes à partir de 1902. En 1905, en lançant une voiturette sur le marché, il dénomma son entreprise OTAV (pour Officine Türkheimer per Automobili e Velocipedi). Ladite voiturette était équipée d’un monocylindre refroidi par air implanté à l’avant. La transmission était assurée par une chaîne, puis par deux courroies qui entraînaient les roues arrière. Sa cylindrée évolua pour atteindre 860cm³, la puissance passant de 4 chevaux à 5,5 chevaux, la vitesse maximale atteignant alors 35km/h. Une version coupé conduite intérieure existait. Cette voiturette fut fabriquée jusqu’à 1909 à 150 exemplaires. La bicylindre OTAV 10hp fut produite entre 1906 et 1909 à 45 unités. Enfin, la 4 cylindres OTAV 18/24hp exploitant une boîte à vitesses 3 rapports et une transmission par cardans, fut réalisée en 15 exemplaires en 1909. Malgré la cessation d’activité d’OTAV-Junior, l’activité de l’entreprise perdura grâce à son neveu portant les mêmes prénom et nom. Né en 1878, ce dernier décéda le 30 juin 1944 à Auschwitz.

En 1906, Giovanni Ceirano quitta Junior pour créer à Turin, SCAT (pour Società Ceirano Automobili Torino). L’usine était située au 142, Corso Francia à Turin. Généralement équipées d’une boîte à vitesses 4 rapports, ces voitures étaient suffisamment fiables et performantes pour gagner par trois fois la course Targa Floio : 1911 sur SCAT 22/32hp grâce au fils de Giovanni Ceirano, 1912 sur SCAT 25/35HP grâce au britannique Cyril Snipe (1888-1944), 1914 sur SCAT 22/32hp grâce au fils de Giovanni Ceirano. Entre 1906 et 1914, SCAT vendit près de 2300 châssis contre 18400 pour FIAT (19500 entre 1899 et 1914). Suite à sa contribution à l’effort de guerre en fabriquant des camions entre 1915 et 1919, SCAT se retrouva confronter aux mêmes difficultés financières que STAR et cessa la production des automobiles en 1922.

En 1919, Giovanni Ceirano quitta SCAT pour fonder à Turin, l’entreprise Ceirano Fabbrica Automobili. Du fait que l’Etat italien ne payait pas ses dettes ce qui rendit insolvable les constructeurs auprès des fournisseurs, autant créer sa société avec l’aide de son fils. Il se dénommait Giovanni Ceirano, comme son père, mais le prénom « Ernesto » était employé pour le distinguer de son père. Giovanni « Ernesto » Ceirano (1889-1956) fut le co-fondateur de l’entreprise Ceirano Fabbrica Automobili. Entre 1919 et 1925, furent fabriquées à 700 exemplaires des voitures relativement classiques, équipées d’une boîte à vitesses 4 rapports, sous deux empattements, 2,85m et 2,55m pour les versions sportives. Le 30 mars 1923, la fusion entre SCAT et Ceirano fut entérinée. En 1924, sortirent les célèbres SCAT-Ceirano 150N (4 cylindres SV de 1460cm³) et SCAT-Ceirano 150S (4 cylindres OHV de 1460cm³) équipées d’une boîte à vitesses à 4 rapports reposant sur un châssis de 2,6m d’empattement. La gamme fut complétée, entre 1926 et 1928, par la SCAT-Ceirano 250 (4 cylindres SV de 2297cm³). En 1929, FIAT acquit une participation majoritaire et conserva Giovanni Ceirano au poste de directeur général. Un seul modèle fut conservé, la SCAT-Ceirano 150S qui fut retirée du marché en mars 1931, scellant ainsi l’avenir de SCAT-Ceirano.

En 1920, apparurent des voitures vendues sous la marque Aurea, fabriquées à Turin. Cette filiale appartenait à un constructeur de matériel ferroviaire. Le 24 juin 1924, elle fut renommée FATA (pour Fabbrica Anonima Torinese Automobili), mais ces voitures similaires aux SCAT-Ceirano 150N et 150S, également équipées de 4 freins à tambours lorsque le 4 cylindres était muni de soupapes en tête, conservèrent la dénomination originelle Aurea. Elles plurent tant et si bien qu’elles furent construire à Graz en Autriche de 1924 à 1925 par Rudolf Mansuet Ditmar et Otto Urban sous la marque DU. En 1932, la production fut stoppée. Un peu moins de 1000 exemplaires furent réalisés. Giovanni Ceirano et son fils achetèrent l’usine pour fabriquer des pièces pour les automobiles, principalement pour Alfa Romeo. Pendant la Seconde Guerre mondiale, l’usine fut bombardée. Giovanni Ceirano la ferma en avril 1945, il avait 80 ans.

Rétromobile Turin 2014


Matteo Ceirano : d’Itala à SPA

Le troisième frère, Matteo Ceirano, fonda Itala et l’usine de la Via Petrarca à Turin ouvrit ses portes en 1904. Cependant, cette nouvelle entité lui échappa rapidement des mains tant et si bien qu’il se retira fin 1905 pour créer SPA. Pendant 30 ans, Itala produisit des automobiles de très grande qualité, équipées d’une transmission par cardans et d’une boîte à vitesses 4 rapports, hormis quelques exceptions à l’instar de l’Itala 61 (première série) disponible de 1925 à 1929, munie d’une boîte à vitesses 3 rapports. L’engagement dans les courses fut total et assumé par l’Itala 100hp. La distribution était de type semi-culbuté (contrairement aux voitures produites en série munies de soupapes latérales). En 1906, cette voiture de course remporta la première édition de la course Targa Florio, avec à son volant, Alessandro Cagno (1883-1971). La version de 1908 franchissait le 0 à 100km/h en 12 secondes !
Une fabuleuse aventure eut lieu en 1907. Le 31 janvier 1907, Jean du Taillis écrivit dans le journal Le Matin : « Ce qu’il faut démontrer aujourd’hui, c’est que si un homme a une voiture, il peut tout faire et aller n’importe où. Quelqu’un, est-il prêt à voyager en voiture de Pékin à Paris l’été prochain ? » Le 10 juin 1907 à 8 heures, le départ fut donné à Pékin, cinq concurrents, 16000km à parcourir sans pour cela, qu’il n’existât des routes !
Auguste Pons et son mécanicien Octave Foucault partirent 2 heures en avance, avec un tricycle de livraison Mototri Contal. Ils n’arrivèrent pas à Paris. Deux De Dion-Bouton furent engagées, celle de Jean Collignon et du journaliste italien Eduardo Longoni, celle de Georges Cormier et de son mécanicien Jean Bizac. Ils arrivèrent respectivement 4ème et 5ème à Paris. Grâce à leur Spyker, sans mécanicien, Charles Godard et le journaliste Jean du Taillis mirent 64 jours et terminèrent second. Le Prince Scipion Borghese (1871-1927), le mécanicien Ettore Guizzardi (1881-1963), le journaliste italien du Corriere della Sera et du Daily Telegraph Luigi Barzini (1874-1947). Sur Itala 35/45hp, ils mirent 44 jours tout en parcourant 1000km de plus.
L’Itala 35/45hp était un modèle de série, empattement court de 3,11m. Son 4 cylindres de 7433cm³ muni de soupapes latérales et accouplé à une boîte à vitesses 4 rapports, délivrait 45ch à 1250tr/mn. Les freins à tambours étaient présents uniquement à l’arrière. Les modifications portèrent sur les réservoirs d’essence, deux latéraux de 150 litres et un à l’arrière de 80 litres. Pour cela, la banquette arrière fut remplacée par un siège central. Les roues étaient d’un plus grand diamètre que celles d’origine. La botte secrète résidait dans les pare-boues, 4 longues planches de frêne pour passer les obstacles. L’idée génale fut d’éviter la traversée en bateau du lac Baïkal en exploitant les voies ferrées du Transsibérien. L’équipage ajouta 1000km à leur parcours pour se rendre à Saint-Pétersbourg, pour remercier les autorités russes d’avoir gérer les passages de trains. Après une telle victoire, récompensée seulement par un magnum de champagne de marque Mumm, la marque Itala fut connue du monde entier ! Entre 1904 et 1914, 3250 automobiles furent réalisées.


Disponibles entre 1912 et 1922, les Itala Avalve étaient équipées de soupapes rotatives, un doux rêve ! En France, le grand Pierre Alexandre Darracq (1855-1931) s’intéressa à un nouveau système de distribution inventé par l’ingénieur suisse Charles-Edouard Henriod (1866-1941) et son frère Fritz, les soupapes rotatives. Des automobiles Darracq en furent équipées entre 1912 et 1913. Ce fut un désastre commercial : manque de fiabilité et sonorité ressemblant à des coups de marteau sur un échafaudage. Ainsi, les marteaux utilisés par les échafaudeurs furent surnommés des « Darracq » et ce terme est toujours utilisé aujourd’hui. Après la Première Guerre mondiale, les automobiles Darracq furent renommées Talbot Suresnes.


Chez Itala, les soupapes ne furent pas remplacées par une pièce usinée et implantée horizontalement. Alberto Balloco (1878-1944), directeur technique, et son équipe développèrent des soupapes rotatives verticales. Un distributeur actionné par une tige rotative et verticale, géraient le mélange et les gaz d’échappement de deux cylindres jumelés. Pour un moteur 4 cylindres, deux ensembles mécaniques étaient indispensables ; pour une motorisation 6 cylindres, trois étaient nécessaires. Les moteurs monoblocs ne pouvaient recevoir ce type de distribution astucieuse, cependant sans avenir. Les Itala Avalve, toutes équipées d’une boîte à vitesses 4 rapports, étaient fiables et silencieuses d’après les utilisatrices et utilisateurs d’aujourd’hui. Le dernier modèle, l’Itala Avalve 55, était muni de 4 freins à tambours. Entre 1909 et 1920, furent également produits des camions, sans cette distribution sophistiquée.


Motor Passion Avignon 2024

Motor Passion Avignon 2024

Motor Passion Avignon 2024
En 1915, en complément des commandes passées par l’armée italienne ayant trait aux camions, Itala reçut une commande pour produire sous licence 3000 moteurs d’avions Hispano-Suiza. L’approvisionnement en nouvelles machines-outils fut laborieux, lent et couteux. La production débuta chaotiquement en 1917, sans répondre à la quantité de moteurs commandée. Une fois la paix revenue, Itala ne fut que l’ombre d’elle même. La majorité de ses actions appartenait à la Banca Italiana di Sconto qui déposa son bilan en 1921. La Banca Agricola Italiana et la Banca Commerciale reprirent le relai et leur meilleure décision fut de faire appel à Giulio Cesare Cappa (1880-1955), ingénieur diplômé de l’Université de Turin, ayant ouvert son bureau d’études en 1924. L’Itala 60 fut fortement modifiée. La cylindrée de son 6 cylindres OHV fut portée de 1696cm³ à 1991cm³. Le poids de son châssis motorisé fut réduit de 1037kg à 800/850kg (deux empattements disponibles). Les 4 freins à tambours étaient montés en série. La dénomination fut changée en Itala 61. Les ventes repartirent. Sa descendance fut produite jusqu’à la fermeture de la société, en 1934, sans jamais adopter une face avant facilement reconnaissable. Ainsi, entre 1915 et 1934, environ 3200 châssis furent réalisés.
En 1925, Giulio Cesare Cappa fit réaliser, à une poignée d’exemplaires, une véritable sculpture que nous pouvons qualifier d’art déco, au contenu technologique époustouflant : V12 avec un angle de 60° de 1050cm³ ou 1097cm³ (Itala 11) ou 1456cm³ (Itala 15), muni d’un arbre à cames central, de soupapes en tête, d’un compresseur, accouplé naturellement à une boîte à vitesses 4 rapports. A cela, s’ajoutaient les roues avant motrices, les 4 freins à tambours, la suspension à 4 roues indépendantes. Ces œuvres d’art sur 4 roues ne purent réellement s’exprimer en compétition par manque de moyens financiers.

Chantilly Arts & Elegance 2022


De son côté, Matteo Ceirano fonda, le 12 juin 1906 dans le quartier Borgo San Paolo à Turin, SPA (pour Società Piemontese Automobili Ansaldi-Ceirano). Son associé, Michele Ansaldi, fut le concepteur de la FIAT Brevetti, une voiture extrêmement moderne en son temps : un châssis préformé et non plus droit (une première mondiale), une transmission par cardans, un groupe différentiel avec couple conique, un 4 cylindre avec une lubrification forcée. Le capital humain était bien présent. Une usine de 12000m² sortit du sol à Barriera di Crocetta, toujours à Turin. Très rapidement, débutèrent les productions d’une 4 cylindres, la SPA 28/40hp, et d’une 6 cylindres, la SPA 60/70hp, toutes les deux proposées avec 2 empattements, 3,1m et 3,3m . En 1908, l’entreprise fusionna avec FLAG. La nouvelle société continua à se dénommer SPA (pour Società Ligure Piemontese Automobili). Les locaux de FLAG à Gênes, reçurent le siège social, l’usine et la direction demeurant à Turin. Les automobiles étaient principalement équipées d’une boîte à vitesses 4 rapports.

FLAG (pour Fabbrica Automobili Ligure Genova) fut fondée en 1905 à La Spezia. Très rapidement, son siège social fut transféré à Gênes. Le capital financier était disponible. L’acier utilisé était de grande qualité, il était importé des usines allemandes Krupp. La production des trois 4 cylindres fut lancée : la FLAG 12/16hp, la FLAG 16/24hp et la FLAG 40hp. Un moteur 6 cylindres développant 70 chevaux était en cours de développement. Les riches investisseurs génois recherchaient du capital humain, ils s’intéressèrent à Matteo Ceirano et Michele Ansaldi . La production totale de FLAG fut estimée en deçà de 60 exemplaires.

En 1908, Aristide Faccioli, le concepteur de la petite Welleyes, se fit embaucher et conçut le premier avion entièrement italien, le SPA triplan. La même année, débuta la production des camions. Entre 1906 et 1914, 2910 châssis d’automobiles furent réalisés. Fatigué par les accusations d’Itala pour concurrence déloyale et par les efforts de guerre demandés, Matteo Ceirano quitta SPA en 1918, Michele Ansaldi faisant de même. Entre 1915 et 1918, malgré le conflit, 1650 châssis complémentaires furent assemblés. En 1919, SPA fut achetée par le groupe Ansaldo. En 1922, une commande émanant de SPA fut communiquée à un nouveau carrossier implanté au 119, via Monginevro à Turin. Ainsi, naquit la première automobile dessinée et réalisée par Giovanni Bertone (1884-1972), carrossier hippomobile depuis 1912. En 1926, le groupe Ansaldo revendit SPA à FIAT qui stoppa immédiatement la production des automobiles. 1545 châssis furent réalisés entre 1919 et 1926. En 1947, SPA fut totalement absorbée par FIAT Veicoli Industriali.

Article co-écrit par : ABSOLUTELY CARS & CARDO
Crédit Photos : ABSOLUTELY CARS & Photos d’Archives



